大华润博雅生物再添高管。
拥有三十年资历老将升任副总裁 副总裁已有5人
3月21日,华润博雅生物发布公告,正式聘任饶振为副总裁。本次任命后,其高级管理人员团队进一步充实,目前副总裁团队共五人,分别为梁化成、饶振、李寿孙、林青松、张栓红。

饶振为博雅生物的老将,其与博雅生物的渊源可以追溯到1993年12月。入职三十余年来,饶振深耕生产、研发、质量管控等核心业务环节,历任制品科副科长/科长、生产部副经理、研发技术中心主任、生产工程部经理、生产总监、生产管理中心副总经理、生产管理中心生产总监、生产基地副总经理、制造中心总经理、首席制造官及职工代表监事。
任职期间,饶振曾参与主持过华润博雅生物多项生产升级工作,包括生产工艺的多次升级、多版次GMP认证以及多次生产车间的技改和新厂筹建、新产品研发工作。
此次副总裁确认之前,华润博雅生物总裁职位也发生了变动。2月26日,任辉因工作变动原因申请辞去第八届董事会董事、战略与ESG委员会委员及总裁、法定代表人的职务,其董事、总裁及相关岗位,原定任期至2027年03月20日。
作为华润集团大健康板块唯一的血制品上市平台,华润博雅生物高管团队的调整一直备受市场关注。
回溯来看,自2021年华润医药斥资48亿元控股博雅生物、正式入局血液制品赛道后,其核心管理层已历经多轮更迭,董事长、总裁等岗位均进行过调整。
其中,董事长层面,邱凯于2023年出任华润博雅生物第七届董事会董事长;副总裁队伍也逐步完成搭建,张栓红早在2022年8月便已出任华润博雅生物副总裁。
截至目前,华润博雅生物的高管团队具体如下。

图片来源:东方财富网
血液制品行业兼具资源属性与技术壁垒,管理层的稳定性与专业性对企业经营发展至关重要。此次华润博雅生物聘任内部资深人士出任副总裁,在管理团队补位的同时,也有望为后续经营发展提供稳定性。
从华润入主后的表现来看,已有多个“华润系”高管进入华润博雅生物,如董事长由华润系高管邱凯出任,把控战略方向;副总裁团队兼顾内部资深老将与外部专业人才。
营收净利润「冰火两重天」浆源差距仍是核心短板
在高管团队调整的同时,华润博雅生物公布了2025年业绩——营收20.59亿元,同比增长18.69%;但归属于上市公司股东净利润1.13亿元,同比下降71.61%,增收不增利。
截至目前,博雅生物加入华润系已经4年多。其营收表现呈现明显波动,2022-2024年三年间,仅2022年营收实现4.08%同比增长,其余年份均为同比下滑;归母净利润表现不一,有增有涨。

华润博雅生物此次营收增长主要是因为2025年合并绿十字全年财务报表;而归母净利润的大幅下滑,则是多重不利因素共同作用的结果。
一方面,药品经销业务(格林克)业绩大幅下行,2025年净利润同比下滑218.5%,导致其无形资产和商誉减值损失增加,叠加并购绿十字产生的评估增值摊销金额上升,进一步加剧了财务压力。
另一方面,其核心的血制品业务受集采、DRG/DIP医保支付改革、医保控费及市场竞争加剧等行业因素影响,毛利率同比出现下滑,核心业务盈利能力承压。

图片来源:华润博雅生物2025年年报
值得关注的是,华润博雅生物的业绩压力并非个例。2025年前三季度,血制品行业头部企业均出现不同程度的归母净利润下滑。
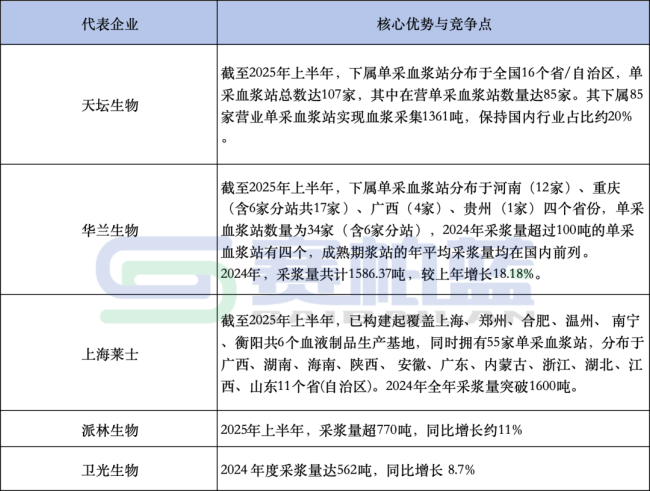
如天坛生物营收为44.65亿元,同比增长9.62%;归母净利润为8.19亿元,同比下降22.16%;华兰生物营收为33.79亿元,同比下降3.20%;归母净利润为7.84亿元,同比下降15.07%;上海莱士营收为60.91亿元,同比下降3.54%;归母净利润为14.71亿元,同比下降19.97%,行业整体业绩承压。
采浆量是血制品企业的核心竞争力。2025年华润博雅生物实现总采浆量662.31吨,同比增长5.03%,其中自身采浆542.4吨,同比增长3.97%,绿十字采浆119.91吨,同比增长10.46%。绿十字采浆量的增速高于华润博雅生物整体,并购后整合成效明显。
从行业竞争格局来看,国内血制品赛道呈现头部高度集中的特征,天坛生物、华兰生物、上海莱士、派林生物等头部企业占据市场大半份额。即便采浆量实现同比增长,华润博雅生物与头部仍存在不小差距,处于行业第二梯队。

随着国内对于血制品行业从总量控制、流通管理到生产质量监管加强,截至目前,国内正常经营的血液制品生产企业不足30家,按企业集团合并计算后户数约14家。
国内血制品行业政策趋严、集中度加速提升,且主要由央企主导整合,浆站审批持续向头部平台倾斜,叠加各项政策要求,行业从规模竞争转向效率、质量、产品结构综合竞争。
不过,行业整体发展潜力依然可观。近年来,受经济持续增长、医保覆盖范围扩大、人口老龄化加剧以及临床认知深化与适应症拓展等因素推动,国内血液制品临床应用持续扩容。
市场研究机构数据显示,2025年血制品市场规模约650亿元,预计2030年将达1000亿元。行业规模的持续扩容为药企带来发展机遇的同时,也对其产能布局、工艺水平和综合竞争力提出了更高要求。
对于华润博雅生物而言,持续调整高管、强化生产端管理,在行业整体调整背景下已是至关重要。