近日,北京市教委发布《北京市中小学人工智能教育地方课程纲要(试行)(2025年版)》,明确从2025年秋季学期起,全市中小学将开设人工智能通识课程,每学年不少于8课时。
该《纲要》提出了“面向人人、面向整体、面向实践”的课程定位,明确该课程将覆盖小学至高中全学段,旨在落实《教育部办公厅关于加强中小学人工智能教育的通知》《北京市推进中小学人工智能教育工作方案(2025—2027年)》等文件要求,培养具备人工智能素养的未来人才,支撑北京科技创新中心建设。

全域覆盖分层培养
《纲要》明确了课程定位:
普及性:面向全体学生,提供“必学、可学、愿学”的基础内容。
常态化:家校社协同,通过长期项目深化学习。
开放性:以真实问题为导向,强化实践与社会责任意识。
《纲要》提出了各学段的课程目标:
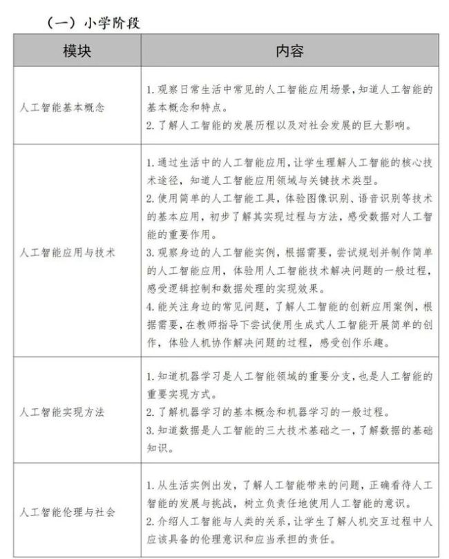
小学:体验AI应用(如语音识别、智能音箱),培养兴趣与伦理意识。
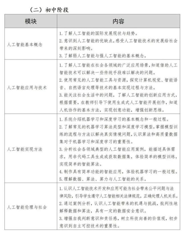
初中:学习基础技术(如机器学习流程),探索人机协作。
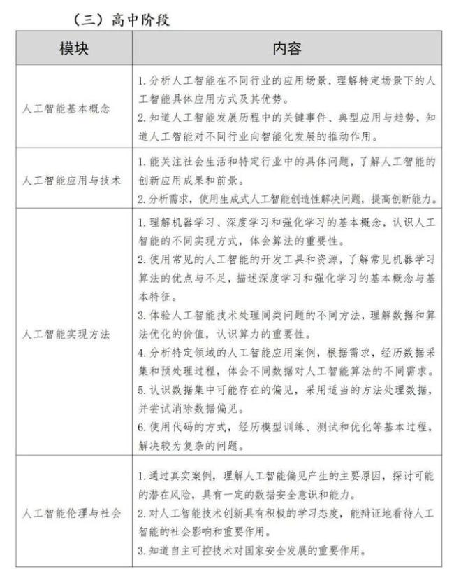
高中:掌握开发技能(如模型训练、数据优化),解决复杂问题。
四大模块贯穿全学段
课程关注知识学习与能力培养,强调应用与创新并重,包括“人工智能基本概念、人工智能应用与技术、人工智能实现方法、人工智能伦理与社会”四大模块。



从工具到思维全方位赋能
《大纲》明确,课程以素养为导向,培养“人工智能意识、应用创新、伦理责任”三大核心能力。通过项目式学习(如设计智能农场、修复文物),帮助学生链接真实世界。
该课程与信息科技、科学、劳动等学科结合,避免重复教学。高中阶段支持“AI+生物”“AI+文化遗产”等跨领域探索。整合高校、企业资源(如开放实验室),建设区域示范区。课程还将教师培训纳入专业发展体系,探索“教-学-研-产”联动机制。
从课堂到社会的立体化推进
《大纲》明确课程独立设课或融入综合实践课程,确保年均8课时。结合过程性评价(如项目日志)与成果展示(如AI作品展),引入智能测评工具,动态记录学生能力成长。建立伦理审查机制,将数据安全、算法偏见纳入教学内容,并给出了各年级主题项目示例。






贵公网安备52011302005168号