物业
新闻
国际
经济
房产
旅游
酒业
教育
文化
时尚
娱乐
物业
汽车
家居
建材
健康
电影
艺术
医药
当前位置:
新闻
>
物业
> 正文
拒绝“地产人空降”,鑫苑服务“科技换脑”
发布时间:2026-04-27
鑫苑服务引入科技“外脑”李京梅,内部擢升京东前高管汤宇操为执董
发布时间:2026-04-27
南都物业:暴增的净利,意外的“财”|年报风云⑬
发布时间:2026-04-24
万科物业全面升级管家服务 600万户家庭迎来AI双管家
发布时间:2026-04-23
韩芳炒股撑利润?南都物业净利增353%,经营现金流缩水四成
发布时间:2026-04-22
收购香港物企,金融街物业“对赌”翻车了
发布时间:2026-04-22
城投鹏基董事候选人葛红喜是何来头?英语专业毕业,涉足4S店销售、人事、出纳
发布时间:2026-04-22
以恒心致恒长:金茂服务发布2025年ESG报告,匠造品质生活新篇章
发布时间:2026-04-21
净利三连降,新大正物企豪掷9亿赌明天|年报风云⑫
发布时间:2026-04-21
旧账变“子弹”,新希望服务并购的新打法
发布时间:2026-04-21
恒大物业进入排他性谈判 物业服务成房企转型“压舱石”
发布时间:2026-04-21
戴德梁行:一季度南京写字楼市场动能转换 零售物业市场稳健开局
发布时间:2026-04-21
华润万象生活王磊:坚持核心价值观,做好基本盘
发布时间:2026-04-19
金地商服正式签约并进驻申通快递上海转运中心,为其提供全委托物业管理服务
发布时间:2026-04-17
新希望服务7484万债转股,刘永好要把明宇环球商业“装进兜里”
发布时间:2026-04-17
港股物业板块表现分化 7家物企市值超百亿港元
发布时间:2026-04-16
许家印法庭认罪,恒大物业最后的买家闭门入局
发布时间:2026-04-15
告别“规模崇拜”,雅生活重构造血能力|年报风云⑪
发布时间:2026-04-15
恒大物业51%股份出售进入排他性谈判,市值已蒸发超九成
发布时间:2026-04-15
天气预报说雨要下很久,金茂服务说爱会留很久
发布时间:2026-04-15
7亿诉讼压顶、审计拒签字,康桥悦生活“二代”归国救火
发布时间:2026-04-14
媒体聚焦保利 “团购物业”模式破解老旧小区管理难题
发布时间:2026-04-14
领悦服务集团买地建楼,刘玉奇打算向老业主推销楼盘
发布时间:2026-04-13
楼市小阳春:金茂“金玉满堂”全线飘红,3月签约环比大增56.07%
发布时间:2026-04-13
头部物企业绩持续领跑 行业盈利与规模分化显著
发布时间:2026-04-13
物业大撤退背后的真相
发布时间:2026-04-10
永升服务拿到了独立船票
发布时间:2026-04-09
告别“摊大饼”,学会“打深井”:世茂服务的增长辩证法|年报风云
发布时间:2026-04-07
雅生活2025年业绩:营收稳超128亿,经营性现金流显著提升
发布时间:2026-04-03
时代邻里:外拓撑七成面积,AI降本近9%|年报风云⑦
发布时间:2026-04-03
越秀服务:底盘更稳,新路已开|年报风云⑧
发布时间:2026-04-03
9亿收购案曾遭董事反对,新大正回复问询:协同效应具备可实现性
发布时间:2026-04-03
上市物企业绩盘点:头部企业韧性凸显 行业迈向“有质量增长”
发布时间:2026-04-03
鲁商服务高管“走马灯”,毛利率逆势升至21%
发布时间:2026-04-02
接棒仅三个月,潘晓虎难阻瑞森生活服务退市
发布时间:2026-04-02
经发物业归母净利增速两连降,上市募资逾97%未动用
发布时间:2026-04-01
雅生活2025成绩单:稳字当头韧劲足,营收超128亿
发布时间:2026-04-01
雅生活2025年营收128.9亿元,在管面积超5亿平方米
发布时间:2026-04-01
合景悠活2025年度业绩:坚守服务初心,砺行长期主义,夯实底盘独立发展
发布时间:2026-04-01
新希望服务2025年第三方签约额7.3亿元,同比增长20%
发布时间:2026-04-01
新希望服务2025年收入15.4亿元,经营现金流增31%
发布时间:2026-04-01
合景悠活2025年收入33.3亿元,第三方业务收入占比超九成
发布时间:2026-04-01
时代邻里2025年净利润增逾八成,核心净利润同比增长8.1%
发布时间:2026-03-31
时代邻里更名“时代邻里科技”,以四大场景构建一站式资产服务生态
发布时间:2026-03-31
时代邻里品牌价值突破103亿,连续四年蝉联行业综合实力TOP11
发布时间:2026-03-31
时代邻里总合约面积达1.3亿平方米,第三方合约面积占比72.7%
发布时间:2026-03-31
时代邻里“网格化AI”全面落地,推动管理费率下降1.2个百分点
发布时间:2026-03-31
保利物业2025年经营性净现金流覆盖净利1.2倍,派息7.8亿元
发布时间:2026-03-31
永升服务林祝波:物业行业想明白、走得远比干得快更重要
发布时间:2026-03-31
永升服务林祝波首秀业绩会:履新半年强度超以往,调研50项目倾听真实反馈
发布时间:2026-03-31
守正笃实创新致远 |时代邻里2025全年业绩公布
发布时间:2026-03-31
永升服务林祝波:物业行业正从高速规模化转向内涵式高质量发展
发布时间:2026-03-31
林祝波定调永升服务2026:精益管理年
发布时间:2026-03-31
永升服务2025年营收68.7亿元,现金储备增5.6%至27.7亿
发布时间:2026-03-31
保利物业2025年营收净利双增,在手现金近129亿
发布时间:2026-03-31
永升服务严宪:主动退出质地不佳项目,外拓收入突破16.9亿元
发布时间:2026-03-31
主动断舍离、坪效涨三成,鑫苑服务的内生性增长丨年报风云⑥
发布时间:2026-03-31
物管双雄越冬:碧桂园服务向左,万物云向右
发布时间:2026-03-31
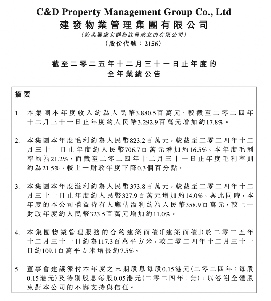
协同赋能强根基,品质服务促增长 建发物业(02156.HK)2025年业绩发布
发布时间:2026-03-30
卓越商企服务营收净利双降,夏世刚:主动挤掉水分
发布时间:2026-03-30
华润万象生活营收净利双增,连续三年核心净利100%分派
发布时间:2026-03-30
星悦康旅商业登上中购联两项“星秀榜”
发布时间:2026-03-27
剥离包袱,轻装突围:卓越商企服务(6989.HK)如何筑牢增长根基?
发布时间:2026-03-27
新城控股2025年商业运营总收入140.9亿元 物业出租及管理毛利率70%
发布时间:2026-03-27
彩生活2025年受理业主诉求20.8万条,客户满意度92.9分创历史新高
发布时间:2026-03-27
彩生活2025年营收21亿元,连续三年无有息负债
发布时间:2026-03-27
远洋服务“变脸”
发布时间:2026-03-27
商誉减值影响利润,金融街物业2025年三名董事退任
发布时间:2026-03-27
中海物业2025年营收增6%至149.6亿元,在管面积4.78亿平方米
发布时间:2026-03-27
中海物业2025年新增在管面积9090万平方米,85%来自独立第三方
发布时间:2026-03-27
滨江服务2025年营收净利双增,余忠祥锚定高质量发展
发布时间:2026-03-26
建业新生活:每赚1元,8毛被坏账吃掉|年报风云⑤
发布时间:2026-03-26
融创服务2025:深化产品战略,打造特色标签,以专业力驱动价值增长
发布时间:2026-03-26
非遗“九大碗”邂逅万科物业“春游季”:一场宴席,激活成都生活的烟火与温情
发布时间:2026-03-26
建发物业2025年营收增17.8%至38.8亿元,在管面积9170万平方米
发布时间:2026-03-25
瑞森生活服务扭亏,潘晓虎任内迎“开门红”
发布时间:2026-03-25
金茂服务的结构性密码|年报风云④
发布时间:2026-03-25
财政部税收新规落地 物业行业现金流与合规管理面临重构
发布时间:2026-03-25
弘阳服务2025年实现营收9.51亿元
发布时间:2026-03-25
弘阳服务2025年社区增值服务收入同比增加9.6%
发布时间:2026-03-25
32岁俞昀优化行政开支,宋都服务溢利预增超3倍
发布时间:2026-03-24
绿城服务杨掌法:2026年核心经营利润增长目标不低于15%
发布时间:2026-03-24
锚定“1245”战略金茂服务2025年持续高质量发展
发布时间:2026-03-24
金茂服务营收创近5年新高,在管面积破1亿平方米
发布时间:2026-03-24
金茂服务2025年营收增18.5% 承诺未来两年分红比例不低于50%
发布时间:2026-03-24
现金储备16.3亿+经营性净现金流7.5亿 金茂服务财务底盘稳固
发布时间:2026-03-23
绿城服务拒绝虚胖|年报风云③
发布时间:2026-03-23
绿城服务金科丽:2026年物业收入增长目标不低于10%
发布时间:2026-03-23
绿城服务杨掌法:优质标的依然存在,核心城市拓展占比不低于90%
发布时间:2026-03-23
绿城服务杨掌法:品质是唯一护城河,高质量规模比虚胖体重更重要
发布时间:2026-03-23
十五五规划纲要发布 首提实施物业服务质量提升行动
发布时间:2026-03-21
绿城服务2025年收入192亿元、净利增30%,物业服务收入占比超七成
发布时间:2026-03-21
从舆论争议到理性回归:物业服务的民生底色与转型之路
发布时间:2026-03-20
万物云的“战国策”|年报风云②
发布时间:2026-03-20
万物云2025业绩会:收缴率下降和新项目爬坡期两大因素致住宅物业毛利微降
发布时间:2026-03-20
侯敏坐镇CEO一年后,远洋服务交出14亿亏损答卷
发布时间:2026-03-19
招商积余:深耕求变 | 业绩会实录
发布时间:2026-03-19
招商积余陈智恒:市场化拓展持续发力,精耕非住宅细分赛道
发布时间:2026-03-18
招商积余吕斌:物业行业进入转型升级期,打造综合竞争力成为制胜关键
发布时间:2026-03-18
招商积余文艳红:整合养老服务资源,针对性提供“物业+康养”服务
发布时间:2026-03-18
阅读排行
新闻精选
(有片)罰款3000港元起步 最高監禁半年:香港向電子煙徹底說不
港大治理與政策學院成立 諾獎得主肯定香港「開放型經濟」
二手傢俬群組認識「投資專家」? 女子墮投資騙局痛失520萬元
Buskers駐場+免費小吃+舞蹈教學!「青出於南」助青年圓夢
24小时热点
1
五一黃金周│入境處副處長視察管制站 了解應對出入境客流準備工作
2
(有片)宏福苑善後|13歲學童上樓尋比賽獎狀 居民備信告別舊居
3
(有片) 油麻地劏房闢依托咪酯製毒工場 警拘煉毒師檢冰毒及霹靂可卡因
4
政府就新型集運系統提規管框架 陳美寶:確保票價受規管
5
(有片)罰款3000港元起步 最高監禁半年:香港向電子煙徹底說不
6
港大治理與政策學院成立 諾獎得主肯定香港「開放型經濟」
7
二手傢俬群組認識「投資專家」? 女子墮投資騙局痛失520萬元
8
Buskers駐場+免費小吃+舞蹈教學!「青出於南」助青年圓夢
9
珍惜生命│情侶來港留學詎料情海翻波 兩周前分手惜今天人永隔
10
大窩口平治撞壆越線撼貨車 休班警被控3罪明日提堂
热门频道:
国际
金融
汽车
房产
文化
经济
教育
旅游
酒业
时尚
娱乐
English
German
فارسی
Italia
Português
Français
РУССКИЙ
Español
日本語
العربية
조선어
Melayu
TiếngViệt
ພາສາລາວ
ភាសាខ្មែរ
ภาษา:ภาษ
Indones
ျမန္မာ
MONGOL
नेपाली
हिन्दी
বাংলা
Türkçe
简体中文
繁體中文