银行
新闻
国际
经济
房产
旅游
酒业
教育
文化
时尚
娱乐
物业
汽车
家居
建材
健康
电影
艺术
医药
当前位置:
新闻
>
银行
> 正文
农业银行深圳市分行原党委副书记、副行长王国彪被开除党籍和公职
发布时间:2026-01-22
财政金融协同促内需一揽子措施出台
发布时间:2026-01-21
LPR连续持稳 降准降息仍有空间
发布时间:2026-01-21
今年首期LPR出炉 已连续8个月“按兵不动”
发布时间:2026-01-21
银行保管箱“一箱难求” 黄金投资带火银行“小众”业务
发布时间:2026-01-21
银行“开门红”信贷调查:利率“探底” 中介喊“放水” 盛宴下的风险底线
发布时间:2026-01-21
存款集中到期窗口开启 银行留客强化AUM考核
发布时间:2026-01-21
“稳健之上加点惊喜” “固收+”理财探路记
发布时间:2026-01-21
因多项贷款业务违规,泉州农村商业银行被罚270万元
发布时间:2026-01-21
涉信贷业务内控管理不到位等,邮储银行泉州市分行被罚280万元
发布时间:2026-01-21
信用卡账单分期业务纳入支持范围!消费贷贴息再迎利好
发布时间:2026-01-21
50万亿定存到期,理财保险基金谁能接住“泼天流量”
发布时间:2026-01-21
机构开年密集调研区域性银行 信贷投放频被问及
发布时间:2026-01-21
宁波银行发布业绩快报:2025年实现归母净利润293.33亿元 同比增长8.13%
发布时间:2026-01-21
存款搬家去哪了
发布时间:2026-01-21
财政部等三部门:将个人消费贷款财政贴息政策实施期限延长至2026年底
发布时间:2026-01-20
财政部等四部门:优化实施设备更新贷款财政贴息政策
发布时间:2026-01-20
财政部等四部门:实施民间投资专项担保计划 额度5000亿元
发布时间:2026-01-20
财政部等四部门:延长服务业经营主体贷款贴息政策实施期限至2026年底
发布时间:2026-01-20
财政部等五部门:实施中小微企业贷款贴息政策
发布时间:2026-01-20
一降再降!廊坊银行股权再次“上拍”,此前半年已四次流拍
发布时间:2026-01-20
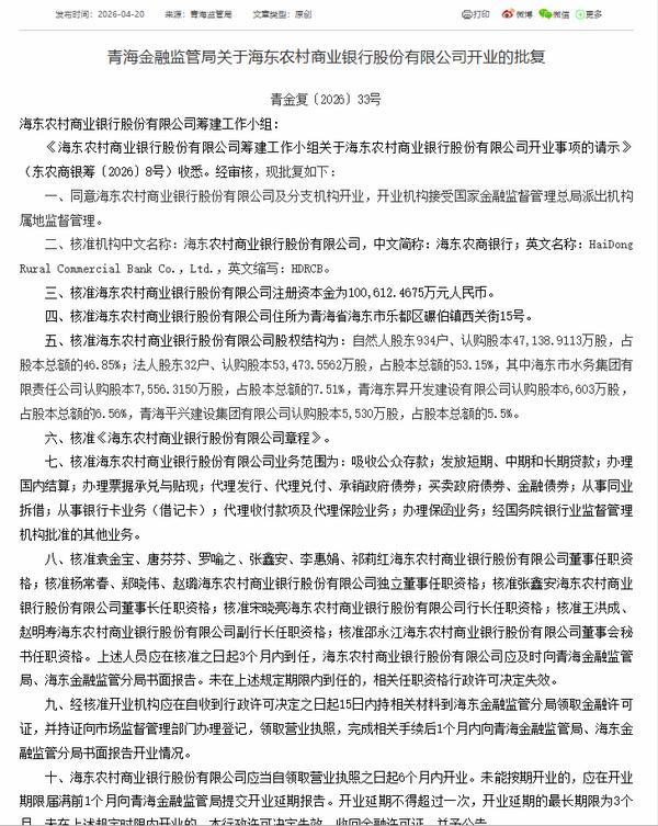
营收滑坡、不良率高企,青农商行47岁“新帅”如何应对挑战
发布时间:2026-01-20
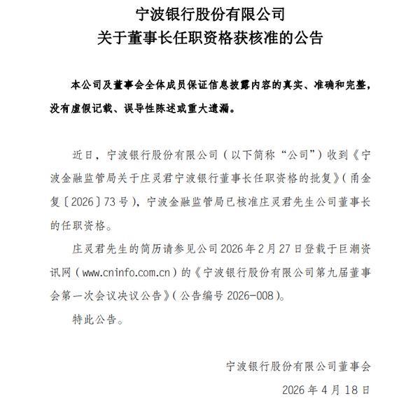
宁波东海银行行长韩志远任职资格获批
发布时间:2026-01-20
商业银行赋能“冷资源”变“热经济”
发布时间:2026-01-20
年内首次结构性“降息”落地 金融支持实体力度更大、结构更优
发布时间:2026-01-20
今年首次结构性“降息”落地 释放稳增长强信号
发布时间:2026-01-20
村镇银行重组提速 “村改支”密集落地
发布时间:2026-01-20
纪念币纪念钞二手交易莫冲动
发布时间:2026-01-20
中国农业发展银行专家委员会原研究员黄小卫接受纪律审查和监察调查
发布时间:2026-01-20
再现大比例反对票!上市银行收购村镇银行频现股东角力
发布时间:2026-01-20
金价又创新高,银行保管箱“抢疯了”!
发布时间:2026-01-20
1月LPR报价出炉:1年期和5年期以上利率均维持不变
发布时间:2026-01-20
银行消费贷优惠出新:增额度 长期限 低利率
发布时间:2026-01-20
亿元罚金余音未了:广发银行开年两度受罚
发布时间:2026-01-20
交通银行汕头分行违规被罚 未按项目实际进度发放贷款
发布时间:2026-01-20
代销违规判赔50%!光大银行600万理财案落槌
发布时间:2026-01-20
微众银行能否跨越“规模神话”,变身“质量标杆”
发布时间:2026-01-20
清华五道口金融安全研究中心举办“产融道友汇”专家座谈—资本赋能新质生产力:协同机制与发展路径
发布时间:2026-01-20
固收及黄金主题产品成银行理财“香饽饽”
发布时间:2026-01-19
部分中小银行上调存款利率最高20个基点
发布时间:2026-01-19
金融数据亮点突出 货币政策工具更加精准有力
发布时间:2026-01-19
扩内需、优供给,防风险、稳预期 持续营造良好货币金融环境
发布时间:2026-01-19
因利润分配不审慎等原因,河北冀州农商行被罚140万元
发布时间:2026-01-19
原四川银监局党委书记、局长王泽平严重违纪违法被开除党籍和公职
发布时间:2026-01-19
开年“关停潮”持续!多家银行信用卡分中心“谢幕”
发布时间:2026-01-19
逆势“瘦身”!多家中小银行减资落地,什么信号
发布时间:2026-01-19
严监管趋势不断增强 2026年以来银行业收到超200张监管罚单
发布时间:2026-01-19
苏州农商行吸收合并江苏张家港渝农商村镇银行获股东会通过,反对票达13.08%
发布时间:2026-01-16
金融业务创新 服务实体经济“最优解”
发布时间:2026-01-16
银行大额存单利率新低 部分跌破1%
发布时间:2026-01-16
金融“五篇大文章”落地成色足 支持实体经济效果明显
发布时间:2026-01-16
金融监管总局:有力有序有效推进中小金融机构风险化解
发布时间:2026-01-16
央行发布八项政策举措 为实体经济提供有力支撑
发布时间:2026-01-16
一揽子政策措施落地 外汇管理服务实体经济质效明显提升
发布时间:2026-01-16
结构性工具降息25基点 商业用房购房最低首付降至30% 央行推出一揽子重磅货币金融政策
发布时间:2026-01-16
看懂“黄金+存款”产品
发布时间:2026-01-16
并购票据机制优化月余 多家银行助力业务落地
发布时间:2026-01-16
抢滩“开门红”揽储 中小行限时上调利率,大行分层经营稳成本
发布时间:2026-01-16
境外盗刷频发 一批中小银行关闭借记卡跨境交易
发布时间:2026-01-16
外汇局副局长李斌:过去一年外汇市场供求基本平衡 预期总体平稳
发布时间:2026-01-16
央行副行长邹澜:将灵活开展国债买卖操作 保持流动性充裕
发布时间:2026-01-16
广州银行湛江分行违规被罚 未对集团客户统一授信
发布时间:2026-01-16
广州银行肇庆分行违规被罚 按揭贷款贷前调查不到位等
发布时间:2026-01-16
央行货币政策司司长谢光启:将民营中型企业纳入民营企业再贷款支持范围
发布时间:2026-01-16
央行副行长邹澜:继续综合施策 促进社会综合融资成本低位运行
发布时间:2026-01-16
央行货币政策司司长谢光启:不断提升金融支持消费的适配性、有效性
发布时间:2026-01-16
央行:拓展碳减排支持工具支持领域 推动经济社会发展全面绿色转型
发布时间:2026-01-16
央行:增加科技创新和技术改造再贷款额度4000亿元 支持“两新”政策优化实施
发布时间:2026-01-16
央行:自2026年1月19日起下调再贷款、再贴现利率0.25个百分点
发布时间:2026-01-16
央行:增加支农支小再贷款额度、设立民营企业再贷款
发布时间:2026-01-16
Visa宣布支持中国消费者 Apple Pay绑卡 8家银行首批支持
发布时间:2026-01-15
央行:2025年末社会融资规模存量442.12万亿元 同比增长8.3%
发布时间:2026-01-15
央行副行长邹澜:下调各类结构性货币政策工具利率0.25个百分点
发布时间:2026-01-15
央行副行长邹澜:2025年12月末社会融资规模存量同比增长8.3% 广义货币供应量M2同比增长8.5%
发布时间:2026-01-15
避险与货币宽松预期驱动 机构认为金属价格后市易涨难跌
发布时间:2026-01-15
别让纪念币钞沦为炒作筹码
发布时间:2026-01-15
“马钞”火爆 二手市场溢价飙升
发布时间:2026-01-15
数字人民币利息怎么算
发布时间:2026-01-15
套取银行贷款转借他人,借条被判无效
发布时间:2026-01-15
0费率理财产品涌现 机构盯上万亿存款搬家蛋糕
发布时间:2026-01-15
稳定科技成果转化资金预期
发布时间:2026-01-15
进出口银行辽宁省分行原党委书记、行长刘正贵被提起公诉
发布时间:2026-01-15
中信银行业绩快报:2025年实现营业总收入2124.75亿元 同比下降0.55%
发布时间:2026-01-15
瑞丰农商银行获批开办信贷资产证券化业务
发布时间:2026-01-14
宜宾银行:郭华行长任职资格获批
发布时间:2026-01-14
股权优化难掩内控缺陷,715万重罚考问民泰银行合规治理
发布时间:2026-01-14
开年股价表现“垫底”,10万亿浦发银行急抛“双增”业绩快报
发布时间:2026-01-14
贵州银行承接龙里国丰村镇银行存款并代管贷款,后者已获批解散
发布时间:2026-01-14
人民币汇率延续强势 双向波动常态成共识
发布时间:2026-01-14
新年多家上市银行披露增持进展
发布时间:2026-01-14
中小银行改革化险现另类“村改支” 贵州银行借道信托承接逾19亿存款
发布时间:2026-01-14
多家上市银行大股东或高管增持落地 或迎来估值修复
发布时间:2026-01-14
区域性中小银行积极优化股权结构
发布时间:2026-01-14
高息大额存单“一单难求” 定向转让暗藏玄机
发布时间:2026-01-14
辅导工作进展报告更新 银行IPO“马拉松”何时冲线
发布时间:2026-01-14
金价高位波动 银行乘势“上新”挂钩黄金结构性存款
发布时间:2026-01-14
金价高企 银行挂钩黄金结构性存款走俏
发布时间:2026-01-13
金银价格强势拉涨 相关ETF规模大增 银行“上新”挂钩黄金结构性存款
发布时间:2026-01-13
山西银行4.16亿股股权流拍揭开中小银行股东“被调整”迷局
发布时间:2026-01-13
2025年逾1万家银行网点关闭 降本增效同时还需做好服务
发布时间:2026-01-13
阅读排行
新闻精选
中国方案破解达沃斯时代之问
“五万公里”铺展的现代化图景——解码数字里的“机遇清单”②
中国助力埃塞俄比亚畜牧业价值链能力建设——牛羊有了“身份证”,村民收入更稳定
担忧财政状况恶化 日本超长期国债收益率创新高
24小时热点
1
法国要求在格陵兰岛举行北约军演 “已准备好提供协助”
2
菲律宾附近海域一船只失联 仍有15人失踪
3
初步调查显示西班牙巴塞罗那列车脱轨系路基土方滑落所致
4
丹麦养老基金宣布抛售美债 美财长:是报复
5
中国方案破解达沃斯时代之问
6
“五万公里”铺展的现代化图景——解码数字里的“机遇清单”②
7
中国助力埃塞俄比亚畜牧业价值链能力建设——牛羊有了“身份证”,村民收入更稳定
8
担忧财政状况恶化 日本超长期国债收益率创新高
9
“中国正是值得信赖的朋友”——访匈牙利国会副主席洛托尔曹伊·亚诺什
10
哈马斯:已提供最后一名以色列被扣押人员遗体信息
热门频道:
国际
金融
汽车
房产
文化
经济
教育
旅游
酒业
时尚
娱乐
English
German
فارسی
Italia
Português
Français
РУССКИЙ
Español
日本語
العربية
조선어
Melayu
TiếngViệt
ພາສາລາວ
ភាសាខ្មែរ
ภาษา:ภาษ
Indones
ျမန္မာ
MONGOL
नेपाली
हिन्दी
বাংলা
Türkçe
简体中文
繁體中文